應用程式 | 微信預約
預約要求 | 網上預約
校友會 - 資訊與活動
由 CADLanceCheung 在 2014-07-03 發表
| 校友會簡介及簡章 入會申請表 資訊與活動 獎學金 往昔的片段 聯絡我們 |
2024香港養和醫院護士畢業校友會財務報告
2025 護士畢業校友會週年聚餐相片


2024 香港養和醫院護士畢業校友會 週年會員大會會議記錄

注意:各位校友請於網頁下載2024年護士畢業校友會週年聚餐相片,檔案連結將於1/8/2024自動失效,
https://drive.google.com/drive/folders/1p8xnyN_82d3ZAFgqGfwgM9kFFvMNzs74?usp=sharing
https://drive.google.com/drive/folders/14BfYgwp894SsKqZBEIEn-8nC4l9TWYiK
2023 香港養和醫院護士畢業校友會週年會員大會會議記錄
2023 香港養和醫院護士畢業校友會財務報告
2024年度週年會員大會暨週年聚餐晚會報名須知
2024年度週年會員大會暨週年聚餐晚會報名表格
2022 香港養和醫院護士畢業校友會財務報告



2023年度週年會員大會暨週年聚餐晚會報名表格
2023年度週年會員大會暨週年聚餐晚會報名須知



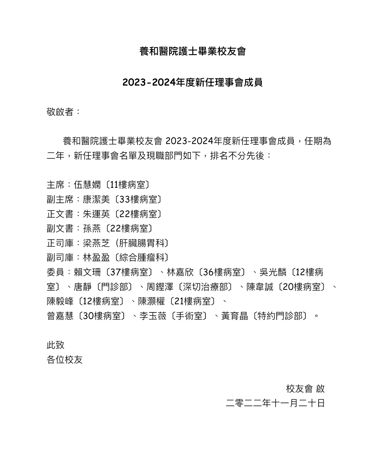
2023-2024年度新任理事會選舉
二零二二年度繳交會費通知
2021 香港養和醫院護士畢業校友會週年會員大會會議議程
2020 香港養和醫院護士畢業校友會週年會員大會會議記錄
2020 香港養和醫院護士畢業校友會財務報告
9月份校友會贈送口罩給在院各校友,永久及基本會員。



2021-2022 年度新任理事會選舉
2020 香港養和醫院護士畢業校友會週年會員大會會議議程
2019 香港養和醫院護士畢業校友會週年會員大會會議記錄
2019 香港養和醫院護士畢業校友會財務報告


2019 香港養和醫院護士畢業校友會週年會員大會會議議程
2018 香港養和醫院護士畢業校友會週年會員大會會議記錄
2018 香港養和醫院護士畢業校友會財務報告










2018 香港養和醫院護士畢業校友會週年會員大會會議議程
2017 香港養和醫院護士畢業校友會財務報告
2017 香港養和醫院護士畢業校友會週年會員大會會議記錄
2017 香港養和醫院護士畢業校友會週年會員大會會議記錄 附件1
2017 香港養和醫院護士畢業校友會週年會員大會會議記錄 附件2
2017 香港養和醫院護士畢業校友會財務報告
2017 香港養和醫院護士畢業校友會週年會員大會會議記錄
2017 香港養和醫院護士畢業校友會週年會員大會會議記錄 附件1
2017 香港養和醫院護士畢業校友會週年會員大會會議記錄 附件2









2017年度週年會員大會會議議程
2016年度週年會員大會會議記錄
Reports and Financial Statements for the year ended 31ST December, 2016
義工意願表格
Volunteering Preferences Form
義工登記表格
Volunteer Registration Form
校友優惠
憑永久會員咭可享以下優惠:

遂心花店 (九折)
香港跑馬地成和道 電話: 25722784
盈達國際公司 (九折)
代理名牌床褥 電話: 26102809
















